7月大征期,申报表的新变化要注意~
提问人: 时间:2019/7/9 11:03:07
7月是传统意义上的“大征期”,按季纳税税种的季度申报、按月纳税税种的申报都要在半个月内完成。小编提醒大家,为配合新税法实施,落实“放管服”改革工作部署,今年以来,税务总局先后发文修改了部分税种的申报表,填报时一定要注意使用新版哦!一起来看看有哪些变化↓
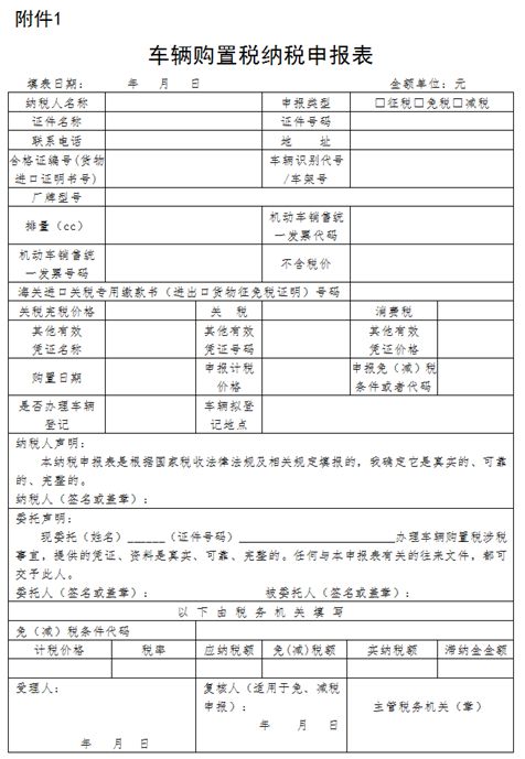
车辆购置税申报表调整 7月1日启用新版
《中华人民共和国车辆购置税法》已于7月1日起正式实施了,按照深化“放管服”改革、优化税收营商环境的部署,国家税务总局日前发布《关于车辆购置税征收管理有关事项的公告》(国家税务总局公告2019年第26号),明确相关事项。
按照公告规定,购置应税车辆的纳税人,需要办理车辆登记的,向车辆登记地的主管税务机关申报纳税;不需要办理车辆登记的,单位纳税人向其机构所在地的主管税务机关申报纳税,个人纳税人向其户籍所在地或者经常居住地的主管税务机关申报纳税。纳税人办理纳税申报时应当如实填报《车辆购置税纳税申报表》,同时提供车辆合格证明和车辆相关价格凭证。申报表是这样滴↓

企业所得税预缴申报表调整 7月1日启用新版
为了及时、全面落实相关优惠政策,国家税务总局日前发布《关于修订2018年版企业所得税预缴纳税申报表部分表单及填报说明的公告》(国家税务总局公告2019年第23号),对企业所得税月(季)度预缴纳税申报表的部分表单进行了修订,并自2019年7月1日起施行。实行按月预缴的居民企业,从2019年6月份申报所属期开始使用修订后的纳税申报表;实行按季预缴的居民企业,从2019年第2季度申报所属期开始使用修订后的纳税申报表。
一、修订内容
本次修订共涉及5张表单,其中3张表单样式及填报说明调整,2张表单仅修改填报说明。
3张表单样式及填报说明调整 | 《免税收入、减计收入、所得减免等优惠明细表》(A201010) |
《减免所得税优惠明细表》(A201030) | |
《中华人民共和国企业所得税月(季)度预缴和年度纳税申报表(B类,2018年版)》(B100000) | |
2张表单 修改填报说明 | 《固定资产加速折旧(扣除)优惠明细表》(A201020) |
《中华人民共和国企业所得税月(季)度预缴纳税申报表(A类)》(A200000)第4行“特定业务计算的应纳税所得额”填报口径 |
(一)表样调整情况
1.《免税收入、减计收入、所得减免等优惠明细表》(A201010)
一是简并填报。删除原表第7行“(四)符合条件的非营利组织(科技企业孵化器)的收入免征企业所得税”和第8行“(五)符合条件的非营利组织(国家大学科技园)的收入免征企业所得税”。表样调整后,符合条件的非营利组织的收入免征企业所得税优惠政策事项,不再划分不同类别,而是一并填入“(三)符合条件的非营利组织的收入免征企业所得税”行次,同时该行次从第6行调整至第8行。
二是在原表“(二)符合条件的居民企业之间的股息、红利等权益性投资收益免征企业所得税”项目下,增加两个“其中”项内容,分别是“居民企业持有创新企业CDR取得的股息红利所得免征企业所得税”“符合条件的居民企业之间属于股息、红利性质的永续债利息收入免征企业所得税”,作为调整后表样的第6行和第7行,用于纳税人填报享受居民企业持有创新企业CDR取得的股息红利所得征免企业所得税政策和永续债利息收入适用企业所得税法规定的居民企业之间的股息、红利等权益性投资收益免征企业所得税规定政策的税收优惠情况。
三是在原表第23行“(四)其他”项目下,增加两项内容,分别是“1.取得的社区家庭服务收入在计算应纳税所得额时减计收入”和“2.其他”,作为调整后表样的第23.1行和第23.2行,用于纳税人填报享受社区家庭服务收入减按90%计入应纳税所得额政策的税收优惠情况和申报表未列明的其他减计收入的税收优惠情况。
四是在原表第33行“(二)从事国家重点扶持的公共基础设施项目投资经营的所得定期减免企业所得税”项目下,增加1个“其中”项内容“其中:从事农村饮水安全工程新建项目投资经营的所得定期减免企业所得税”,用于农村饮水安全工程运营管理单位填报享受从事农村饮水安全工程新建项目投资经营的所得定期减免企业所得税政策的税收优惠情况。
2.《减免所得税优惠明细表》(A201030)
在原表第28行“二十八、其他”项目下,增加两项内容,分别是“1.从事污染防治的第三方企业减按15%的税率征收企业所得税”和“2.其他”,作为调整后表样的第28.1行和第28.2行,用于从事污染防治的第三方企业填报享受减按15%的税率征收企业所得税政策的税收优惠情况和其他优惠情况填报。
3.《中华人民共和国企业所得税月(季)度预缴和年度纳税申报表(B类,2018年版)》(B100000)
一是在原表“符合条件的居民企业之间的股息、红利等权益性投资收益免征企业所得税”项目下,增加两个“其中”项内容,分别是“居民企业持有创新企业CDR取得的股息红利所得免征企业所得税”“符合条件的居民企业之间属于股息、红利性质的永续债利息收入免征企业所得税”,作为调整后表样的第8行和第9行,用于纳税人填报享受居民企业持有创新企业CDR取得的股息红利所得免征企业所得税政策和永续债利息收入适用企业所得税法规定的居民企业之间的股息、红利等权益性投资收益免征企业所得税规定政策的税收优惠情况。
二是将原表第8行至第17行顺延调整为第10行至第19行。
三是为了满足纳税人填报享受民族自治地方的自治机关对本民族自治地方的企业应缴纳的企业所得税中属于地方分享的部分减征或免征政策的税收优惠情况,增加第20行“民族自治地方的自治机关对本民族自治地方的企业应缴纳的企业所得税中属于地方分享的部分减征或免征”。
四是为了满足纳税人计算当期实际应补(退)所得税额的需要,增加第21行“本期实际应补(退)所得税额”。
(二)填报说明调整情况
一是以上表样需要调整的行次,对其相应的填报说明进行了修改。
二是为落实扩大固定资产加速折旧优惠政策适用范围政策,由于不涉及表单样式调整,仅对《固定资产加速折旧(扣除)优惠明细表》(A201020)的填报说明进行修改,增补最新文件依据,明确相关填报要求。
三是调整《中华人民共和国企业所得税月(季)度预缴纳税申报表(A类)》(A200000)第4行“特定业务计算的应纳税所得额”填报口径。
四是2019年发布的经营性文化事业单位转制为企业的免征企业所得税、取得铁路债券利息收入减半征收企业所得税、集成电路设计和软件企业减免企业所得税等延续或新出台税收优惠政策,由于不涉及表样调整,仅对上述政策涉及表单相应行次的填报说明进行修改。
城建税及附加申报表调整 7月1日启用新版
为便于申报、规范管理,国家税务总局日前发布《关于调整部分政府性基金有关征管事项的公告》(国家税务总局公告2019年第24号),修订了《城市维护建设税教育费附加地方教育附加申报表》,完善了优惠政策减免代码选择项,修改了填表说明的相关内容。
修订了《国家税务总局关于营业税改征增值税试点有关文化事业建设费登记与申报事项的公告》(国家税务总局公告2013年第64号)附件2《文化事业建设费申报表》的计算公式及填表说明。
将《文化事业建设费申报表》第18栏次中“18=10-13”修改为“18=10×(1-减征比例)-13”,将《文化事业建设费申报表》填表说明中“二、有关栏目填写说明”下“(十八)第18栏‘本期应补(退)费额’”的内容,修改为“反映本期应缴费额中应补缴或退回的数额。计算公式:18=10×归属中央收入比例×(1-50%)+10×归属地方收入比例×(1-归属地方收入减征比例)-13。”
新版申报表自2019年7月1日起启用,《国家税务总局关于增值税小规模纳税人地方税种和相关附加减征政策有关征管问题的公告》(国家税务总局公告2019年第5号)中的《城市维护建设税 教育费附加 地方教育附加申报表》同时废止。
增值税申报表调整 5月1日启用新版
为贯彻落实减税降费的决策部署,进一步优化纳税服务,减轻纳税人负担,国家税务总局发布《关于调整增值税纳税申报有关事项的公告》(国家税务总局公告2019年第15号),调整增值税纳税申报有关事项。
一、调整部分申报表附列资料表式内容
一是将原《增值税纳税申报表附列资料(一)》中的第1栏、第2栏项目名称分别调整为“13%税率的货物及加工修理修配劳务”和“13%税率的服务、不动产和无形资产”;删除第3栏“13%税率”;第4a栏、第4b栏序号分别调整为第3栏、第4栏,项目名称分别调整为“9%税率的货物及加工修理修配劳务”和“9%税率的服务、不动产和无形资产”。
二是将原《增值税纳税申报表附列资料(二)》(以下简称《附列资料(二)》)中的第10栏项目名称调整为“(四)本期用于抵扣的旅客运输服务扣税凭证”;第12栏“当期申报抵扣进项税额合计”计算公式调整为“12=1+4+11”。
三是将原《增值税纳税申报表附列资料(三)》中的第1栏、第2栏项目名称分别调整为“13%税率的项目”和“9%税率的项目”。
四是在原《增值税纳税申报表附列资料(四)》表式内容中,增加“二、加计抵减情况”相关栏次。
二、废止部分申报表附列资料
一是废止原《增值税纳税申报表附列资料(五)》。
二是废止原《营改增税负分析测算明细表》。
纳税人自2019年5月1日起无需填报上述两张附表。
个人所得税申报表调整 1月1日启用新版
为保障综合与分类相结合的个人所得税制顺利实施,今年一月,税务总局发布《国家税务总局关于修订个人所得税申报表的公告》(国家税务总局公告2019年第7号),对个人所得税申报表进行了修订,自2019年1月1日起施行。
根据新税法及相关政策规定调整完善了原申报表相关填报内容和说明,同时制发相关报表,具体修订及使用情况如下:
修订及制发申报表 | 修订后各申报表的使用 |
修订原《个人所得税基础信息表(A表)》 | 该表适用于扣缴义务人办理全员全额扣缴申报时,填报支付所得的自然人纳税人的基础信息。 |
修订原《个人所得税基础信息表(B表)》 | 该表适用于自然人直接向税务机关办理涉税事项时填报其个人基础信息。 |
修订原《个人所得税扣缴申报表》 | 该表适用于扣缴义务人向居民个人或非居民个人支付各类应税所得扣缴个人所得税申报。居民个人取得工资、薪金所得,保险营销员、证券经纪人取得佣金收入,按照累计预扣法计算税款,填报当月和累计情况相应项目。居民个人取得上述规定以外的所得或非居民个人取得应税所得时,填报当月(次)情况相应项目。 |
修订原《个人所得税自行纳税申报表(A表)》 | 该表适用于纳税人向税务机关按月或按次办理自行纳税申报,包括:居民个人取得综合所得以外的所得扣缴义务人未扣缴税款,非居民个人取得应税所得扣缴义务人未扣缴税款,非居民个人在中国境内从两处以上取得工资、薪金所得等。 |
修订原《个人所得税生产经营所得纳税申报表(A表)》 | 该表适用于个体工商户业主、个人独资企业投资者、合伙企业个人合伙人、承包承租经营者以及其他从事生产、经营活动的个人在中国境内取得经营所得,按查账征收办理预缴纳税申报,或者按核定征收办理纳税申报。
|
修订原《个人所得税生产经营所得纳税申报表(B表)》 | 该表适用于查账征收的个体工商户业主、个人独资企业投资者、合伙企业个人合伙人、承包承租经营者个人以及其他从事生产、经营活动的个人在中国境内取得经营所得的汇算清缴申报。 |
修订原《个人所得税生产经营所得纳税申报表(C表)》 | 该表适用于个体工商户业主、个人独资企业投资者、合伙企业个人合伙人、承包承租经营者个人以及其他从事生产、经营活动的个人在中国境内两处及以上取得经营所得,办理个人所得税的年度汇总纳税申报。 |
制发《个人所得税年度自行纳税申报表》 | 该表适用于居民个人取得境内综合所得汇算清缴申报。
|
制发《合伙制创业投资企业单一投资基金核算方式备案表》 | 该表适用于创业投资企业(含创投基金,下同)选择按单一投资基金核算,按规定向主管税务机关进行核算类型备案。 |
制发《单一投资基金核算的合伙制创业投资企业个人所得税扣缴申报表》
| 该表适用于选择按单一投资基金核算的创业投资企业按规定办理年度股权转让所得扣缴申报。 |
+1
热门关注
常见问题
加速跑!临港新片区具备对标自由...03-02
临港投资特别重大科创企业资金不...04-16
2月份申报纳税期限再延长至2月...02-21
2020年个税专项附加扣除开始...12-07
代理记账企业需要提供什么材料?10-22
财税通服务费如何做账10-21
财税通代理记账怎么收费10-21
改革开放再出发,一批市级事权下...10-16

021-60554399 021-58548808
